跳到主要內容區
Menu
中山醫醫學大學首頁
學務處首頁
生就組首頁
Menu
生就組相關QA
本功能需使用支援JavaScript之瀏覽器才能正常操作
首頁
就業輔導資訊
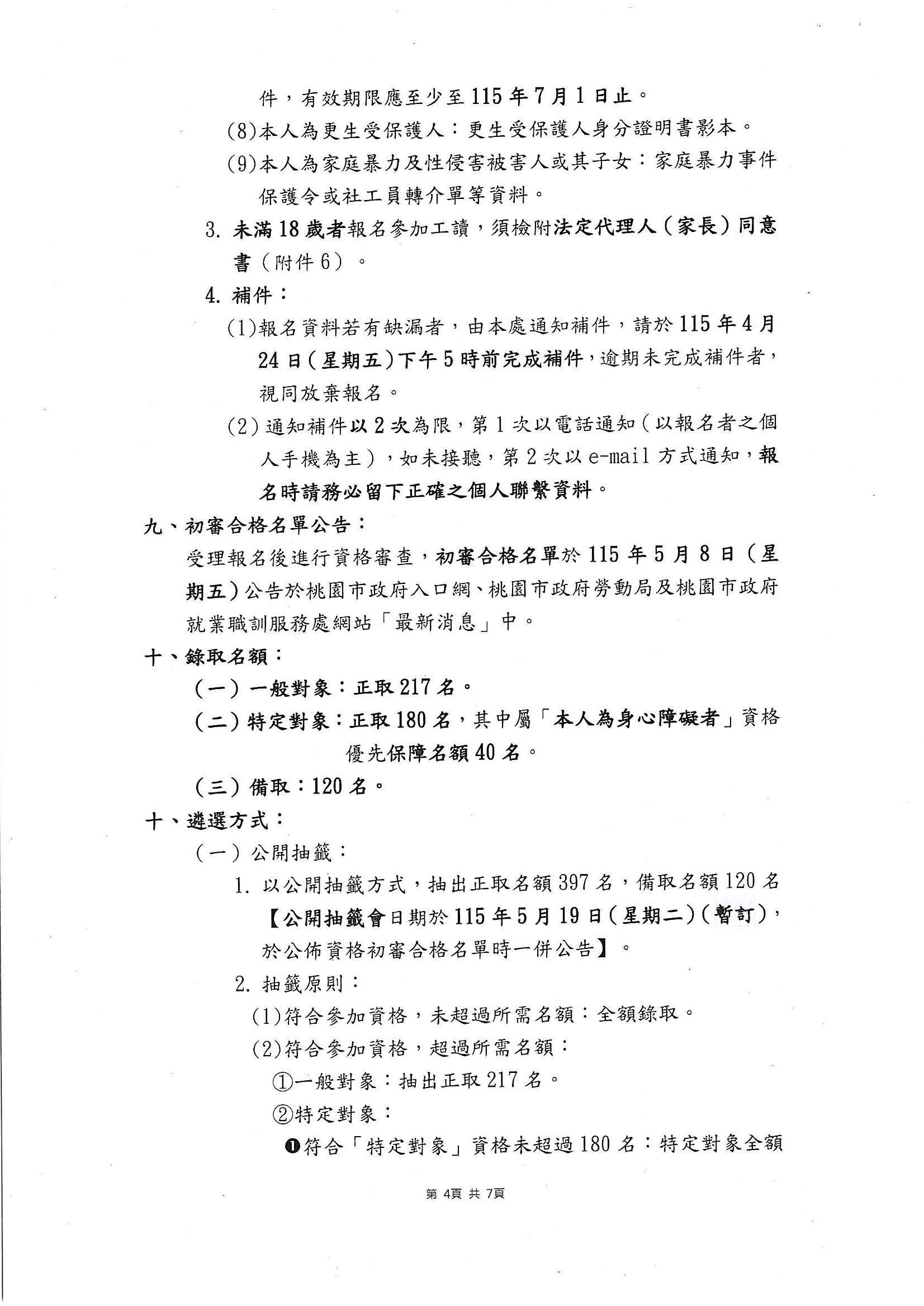
桃園市政府就業職訓服務處 - 「115年度大專青年學生公部門暑期工讀計畫」
最後更新日期 :
2026-03-24
瀏覽數:
友善列印
分享
最後更新日期
2026-04-07
Close (Esc)
Share
Toggle fullscreen
Zoom in/out
Previous (arrow left)
Next (arrow right)