跳到主要內容區
Menu
中山醫醫學大學首頁
學務處首頁
生就組首頁
Menu
本功能需使用支援JavaScript之瀏覽器才能正常操作
首頁
全職公告
雲林縣衛生局 - 社區營養師徵才
最後更新日期 :
2025-10-27
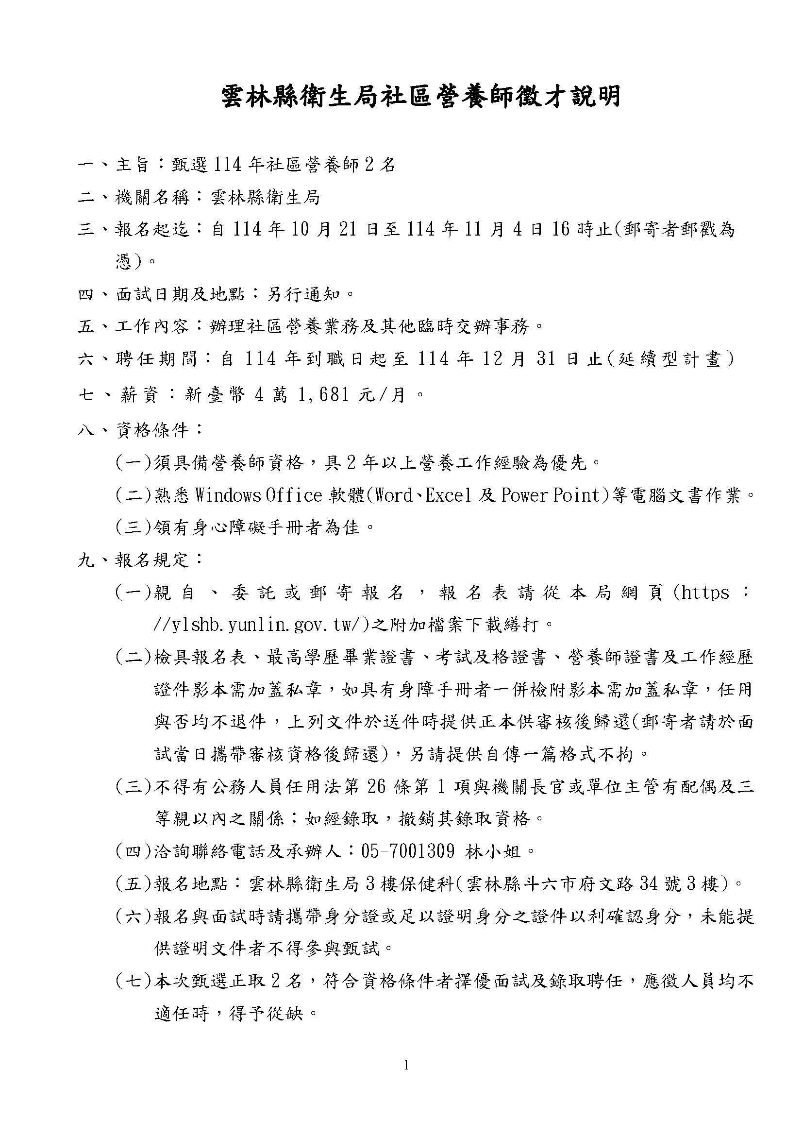
為推動本縣社區營養照護,本局業於官方網站公開招募社區營養師2名(網址:
https://ylshb.yunlin.gov.tw/News_Content.aspx?n=5178&s=541625
)
瀏覽數:
友善列印
分享
最後更新日期
2025-11-03
Close (Esc)
Share
Toggle fullscreen
Zoom in/out
Previous (arrow left)
Next (arrow right)